$9

Zen Cage v1.0.2 for Blender

I want this!

Zen Cage v1.0.2 for Blender

1 rating

Align Objects with Precision & Speed

Tired of manually adjusting objects in Blender? Zen Cage gives you intuitive control over object transformations using a bounding box cage with interactive handles. Align, Fit, Distribute, Clamp, Array, Rotate, and Scale—all in one simple, powerful tool.

✔ Archviz & Interior Design – Quickly align furniture, distribute decor, and fit objects into tight spaces.

✔ Game Asset Creation – Instantly distribute props, rotate objects with precision, and optimize scene layout.

✔ Hard Surface Modeling – Easily array mechanical parts, align components, and control scaling.

Main Features:

7 Powerful Modes in One Tool

  • Align – Align objects using cage handles in one line or one point.
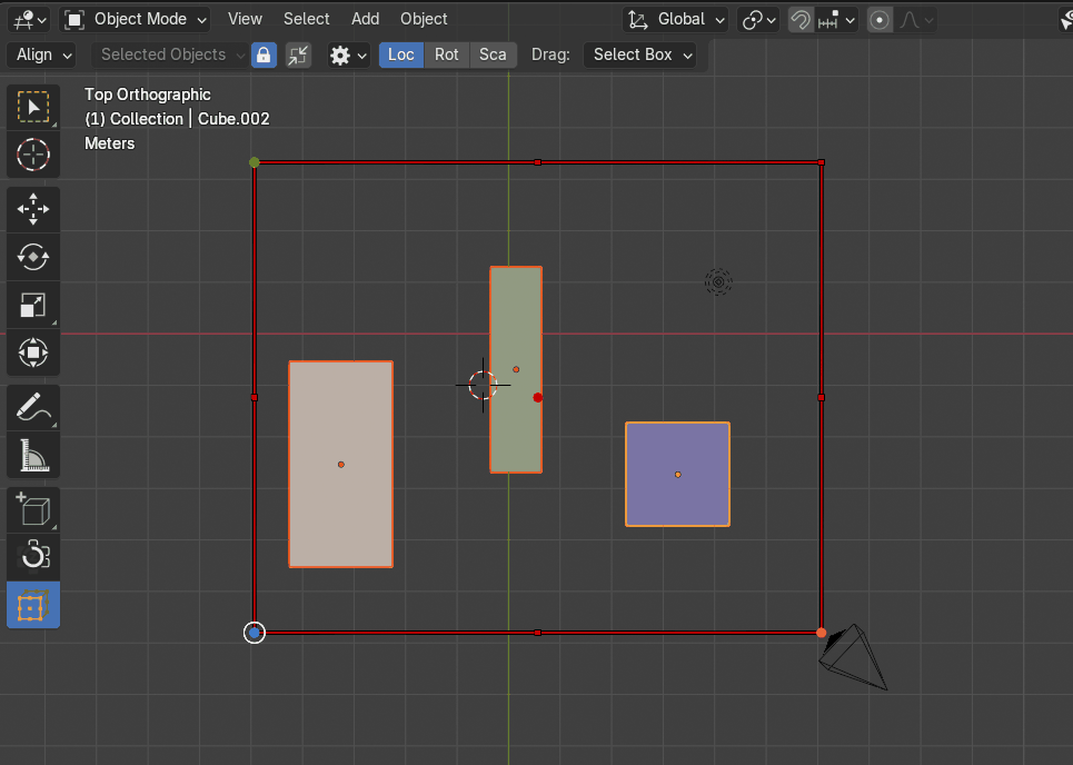
  • Fit – Perfectly place objects inside or outside a defined boundary.
  • Distribute – Evenly space objects along any axis with adjustable margins.
  • Array – Instantly duplicate objects along X, Y, or Z with real-time control.
  • Clamp – Scale objects while locking max/min points (great for trees, pillars, etc.).
  • Rotate – Set custom pivot points and rotate objects manually or on a fixed 90° or 180° increments.
  • Scale – Non-uniform or uniform scaling with cage handles.

Smart Cage Modes

  • Dynamic – Adjusts automatically to selected objects.
  • Locked – Freeze the cage for consistent transformations.
  • Manual – Rotate and scale the cage itself for custom alignment.

Advanced Controls

  • Local & Global Orientation – Align objects based on world or local axes.
  • Hierarchy Mode – Treat grouped objects as a single unit or individually.
  • Modifier Support – Toggle between original and modified geometry.
  • 3D Cursor Sync – Set pivot points instantly.

Why Choose Zen Cage?

✅ Faster Workflow – No more tedious manual adjustments.
✅ Precision Control – Intuitive handles for exact positioning.
✅ Versatile – Works for modeling, archviz, game design, and more.
✅ Seamless Blender Integration – Installs in seconds, works in the Toolbar & N-Panel.


Required Blender version: 4.2+

Documentation: https://zenmastersteam.github.io/Zen-Cage/

Support: https://discordapp.com/invite/wGpFeME

I want this!
Size
60 KB

Ratings

5
(1 rating)
5 stars
100%
4 stars
0%
3 stars
0%
2 stars
0%
1 star
0%
Powered by